標準的奇妙之處在于有如此之多的選擇,這同樣也適用于電氣接口標準。隨著不同行業內串行數據標準的獨立發展,我們擁有的標準從未如此之多。
PC和電信應用領域最成功的串行數據標準可能就是RS232。相類似,RS485和RS422也在工業應用領域最成功的標準之列。這些標準并不直接兼容。然而,對于控制和儀表應用,往往必須在不同標準之間進行通信。本文討論不同的標準(物理層指標),介紹如何將一種標準轉換為另一種標準,并演示如何在相同應用中組合不同的標準。
RS232電氣指標和典型連接
RS232鏈路最初用于支持IBM PC上的調制解調器和打印機應用。然而,該標準現在支持各種外設與PC通信。RS232標準定義為單端標準,用于以較低波特率(<20kbps)提高串行通信距離。多年以來,該標準幾經變化,以支持較快的驅動器,例如MAX3225E,該器件能提供1Mbps數據傳輸速率。為了兼容RS232,MAX3225E等收發器必須滿足表1所列的電氣指標。從典型連接(圖1)可看出,利用硬件握手來控制數據流。
表1 RS232標準的主要電氣指標匯總


圖1 典型的RS232連接
典型RS232信號(圖2,CH1)的擺動范圍為正和負。注意左側坐標軸上0V蹤跡標記的相對位置。盡管RS232數據為反相,從TTL/CMOS到RS232然后再返回至TTL/CMOS的轉換恢復了數據的原始極性。RS232的典型傳輸距離很少超過100英尺。原因有兩個:首先,發送電平(±5V)和接收電平(±3V)之差只允許有2V的共模抑制;第二,較長電纜的分布電容可能超過規定的最大負載(2500pF),從而降低擺率。由于RS232被設計為點對點接口,并非多節點接口,所以其驅動器的指標為3kΩ至7kΩ單負載。因此,多節點接口應用通常采用菊鏈的連接方法(圖3)。

圖2 RS232接收器支持雙極性輸入信號(上部蹤跡,CH1),輸出反相的TTL/CMOS信號(底部蹤跡,CH2)。

圖3 菊鏈方法允許在單個RS232鏈路上掛接多個從機接收器
菊鏈設備及其限制
在菊鏈配置中,RS232信號經過第一個接收器,并環回至發送器。對數據發送線中之后的器件重復該配置。該項技術的主要問題是電纜斷裂。如果從機1和從機2之間發生斷裂,妨礙所有下行器件發送或接收數據。另一種多節點RS232技術涉及到預緩沖或RS232輸出升壓驅動(使其驅動多個并聯的5kΩ輸入)。
為避免菊鏈網絡相關的問題,MAX3322E/MAX3323E專門設計用于多節點應用。這些獨特的器件采用了5kΩ邏輯開關輸入電阻。器件未被選中時,其輸入電阻保持為高阻態,允許與共用總線上的其它器件繼續通信。
另一種解決菊鏈網絡問題的方案是將RS232 Rx和Tx信號轉換為RS422信號(見表2)。RS422為差分標準,允許傳輸距離長得多。RS422較高的輸入阻抗,與其較高驅動能力相結合,允許連接多達10個節點(圖4)。RS422的另一種優勢是獨立的發送和接收通路,無需方向控制。可以利用軟件(XON/OFF握手)或硬件(一組獨立的雙絞線)實現器件之間必要的握手。MAX3162提供了RS232和RS422之間進行信號轉換的經濟途徑。更多信息請參見下文的RS232/RS485協議轉換器部分。
表2 RS422關鍵指標匯總


圖4 典型RS422系統允許差分傳輸線路上掛接多達10個接收器
RS485與RS422的差異及其再應用中的使用
RS422和RS485收發器往往容易混淆,往往將其中一個當做另一個的全雙工版本。然而,其共模范圍及接收器輸入電阻方面的電氣差異使得這些標準適合于不同的應用。由于RS485滿足所有的RS422規范(表3),RS485驅動器可用于RS422應用。然而,相反則不成立。RS485驅動器的共模輸出為-7V至+12V,而RS422的共模范圍僅為±3V。RS422驅動器的最小接收器輸入電阻為4kΩ,而RS485驅動器則為12kΩ。
表3 RS485關鍵指標匯總

為降低接線費用以及達到較長的線長,RS485收發器已經成為銷售終端、工業及電信應用領域廣泛采用的標準。RS485較寬的共模范圍也支持較長的線長和較高的每節點輸入電阻,允許總線上連接較多的節點(圖5)。

圖5 與RS422相比,RS485連接較高的輸入阻抗和較寬的共模范圍,支持較長的線長
差分RS485傳輸(圖6)在雙絞線電纜的每一根線上產生相反的電流和磁場,交叉抵消每根線周圍的反向磁場,從而將輻射電磁干擾(EMI)降至最小。為了在較長電纜或較高數據率下進行傳輸,電纜作為傳輸線,并應利用電纜的特征阻抗進行端接。RS485連接的這個方面容易引起混淆。傳輸線需要端接嗎?如果需要,應如何端接?如果設計者不是最終用戶,這些問題應該留給安裝方來解決嗎?對于大多數RS485收發器,數據資料標出了電纜作為傳輸線時不端接和簡單點對點端接之間的簡單選擇(圖7)。A-B端子之間的端接電阻是無害的。默認情況下,應該在總線上最后一個收發器處對傳輸進行端接。

圖6 RS485線上的反極性信號交叉抵消了彼此的磁場,從而將EMI降至最小。以上示波器截屏上的GND基準經過搬移(偏移),清晰顯示RS485輸出信號的相反極性

圖7 傳輸線端接電阻的選擇取決于具體應用
失效保護
確定是否需要端接電阻僅僅是實現RS485系統時面臨的問題之一。正常情況下,如果A比B大+200mV或更多,RS485接收器輸出為“1”;如果B比A大200mV或更多,收發器輸出為“0”。在半雙工RS485網絡中,主機收發器在向從機發送消息后,將總線置于三態。所以,如果沒有信號驅動總線,接收器輸出狀態則無定義,因為A和B之差趨向于0V。如果接收器輸出RO為“0”,從機將其解釋為新的開始位,并嘗試讀取隨后的字節。由于不會發生停止位,所以結果就是成幀錯誤。總線變為無主,網絡停頓。
不幸的是,對于0V差分輸入,不同芯片測試中會產生不同的輸出信號。原型可能正常工作,但特定的節點在生產測試中卻失敗。為解決這一問題,如圖7中多節點/失效保護端接所示,對總線進行偏置。偏置總線,確保總線為三態時的接收器輸出保持為“1”。或者,您可使用“真失效保護”接收器,例如MAX3080 (5V)和MAX3070 (3V)系列產品。這些器件將接收器的門限改為-50mV,確保差分輸入為0V時RO輸出為“1”。
RS232/RS85協議轉換器
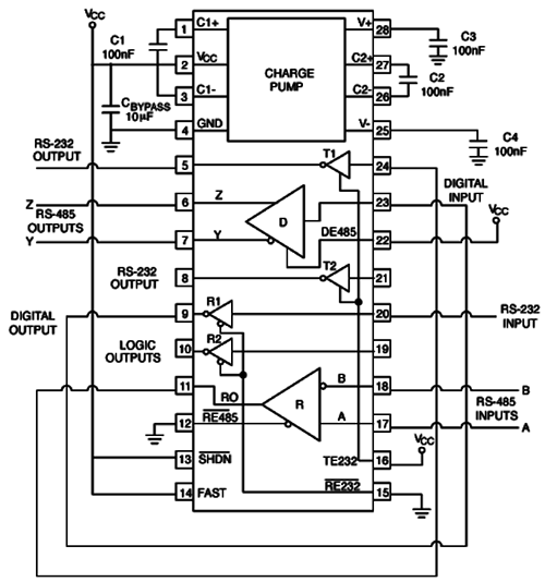
MAX3162為一款很獨特的器件,包括RS232和RS485接收器和發送器。寬范圍通信器件包含在單片IC中,支持在RS232和RS485信號之間雙向獨立轉換。圖8所示的電路中,MAX3162配置為在點對點應用中雙向轉換RS232和RS485信號。

圖8 MAX3162在點對點應用中雙向轉換RS232和RS485信號
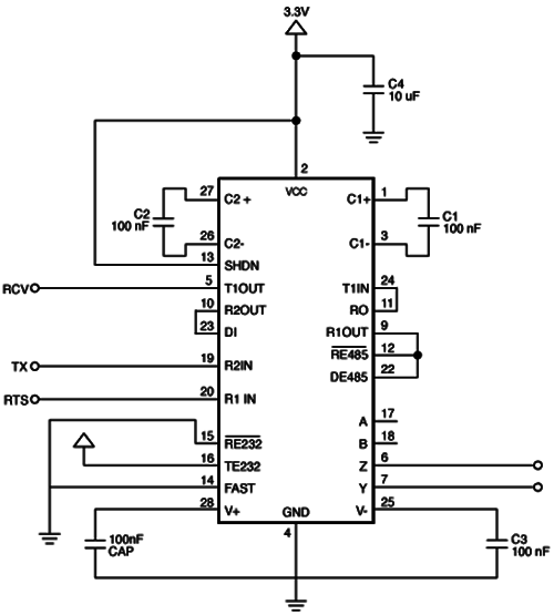
圖9所示為MAX3162配置為RS232/RS485多節點協議轉換器。轉換方向由RTS信號R1IN控制。單端RS232接收器輸入信號轉換為差分RS485發送器輸出;類似地,差分RS485接收器輸入信號轉換為單端RS232發送器輸出。R2IN上接收的RS232數據在Z和Y上作為RS485信號發送;A和B上接收的RS485信號在T1OUT上作為RS232信號發送。
RTS線為共用線,用于控制轉換RS232和RS485的電路總線方向。該線在RS232端口上控制RS485收發器作為發送器還是接收器(圖9)。注意,系統不確定UART發送緩沖器中的數據字節是否已發送,除非系統監測RS-485驅動器的輸入DI。也就是說,系統必須允許固定延時或主動監測DI輸入,然后再使用DE輸入來改變總線方向。
其它方向控制技術包括使用微控制器以及利用數據驅動DE輸入,同時輪詢A-B線電壓差(利用上拉電阻將A連接至5V,利用下拉電阻將B連接至地)。這些電阻的值隨電纜電容變化,但典型值為1kΩ。

圖9 MAX3162在多節點應用中雙向轉換RS232和RS485信號
端口供電器件
許多RS232至RS485轉換器為“端口供電轉換器”,此時通過RS232 RTS線(或者有時為RTS和CTS (DTR)線的組合)為RS485供電。由于RS232端口可用的功率是有限的,當一個端口供電轉換器與(比如) 100個RS485端點配合使用時,就達不到RS485的啟動電壓。然而,較低的接收器門限(200mV)允許較好的誤差裕量。該技術被廣泛用于線路較短以及A-B端點間沒有端接電阻的系統。
熱插拔
電路板插入到正在工作或帶電背板時,對數據總線的差分干擾會造成數據錯誤。插入電路板時,數據通信處理器首先進入其上電序列。在此期間,處理器邏輯輸出驅動器為高阻態,不能將MAX3060E/MAX3080E的DE和/RE輸入驅動到規定的邏輯電平。處理器邏輯驅動器為高阻態時的漏電流高達±10mA,可能會造成收發器的標準CMOS使能輸入發生漂移,處于不正確的邏輯電平。此外,電路板的寄生電容可能造成VCC或GND耦合到使能輸入。如果不支持熱插拔,這些因素會錯誤地使能收發器的驅動器或接收器。
